纲挈目张
山东省花生粕最新价格动态与价值解读,市场行情分析与真品价值探讨

山东省花生粕最新价格动态与价值解读,市场行情分析与真品价值探讨

关键词解析本文将聚焦于“山东省花生粕最新价格”以及“一钱四分四厘真品价格”这两个关键词,我们需要了解花生粕的基本信息,花生粕是花生经过压榨或溶剂浸出提取油脂后的残余物,富含蛋白质,是饲料行业的重要原料之一,山东省是我...

最新假证案同心率监控,实时提醒系统概念解读与实施策略

最新假证案同心率监控,实时提醒系统概念解读与实施策略

随着科技的进步,假证案呈现出日益复杂的态势,最新假证案同心率实时提醒系统的出现,为打击和预防此类犯罪提供了有力工具,本文将详细解读这一系统的概念、功能及其实施策略,并警示公众防范可能出现的虚假宣传。最新假证案同心率实...

金域医学最新动态揭秘,今日消息一网打尽

金域医学最新动态揭秘,今日消息一网打尽

金域医学,作为国内领先的医学检测服务提供商,一直备受业界关注,公司发布了最新的消息,引起了广泛的关注和热议,本文将对金域医学的最新消息进行梳理和分析。金域医学简述金域医学是一家专业从事医学检测服务的公司,致力于提供全...

锦绣年华园送礼秘籍,最新攻略,百度收录标准标题

锦绣年华园送礼秘籍,最新攻略,百度收录标准标题

锦绣年华园作为一处集休闲、娱乐、文化于一体的综合性园区,不仅环境优美,更是社交互动的良好场所,无论是亲朋好友聚会,还是商务活动,送礼都是表达情感与心意的重要方式,本文将为您提供一份最新的锦绣年华园送礼攻略,助您挑选到...

重生的旅程,自我挽救的奋斗之路

重生的旅程,自我挽救的奋斗之路

人生如同一场跌宕起伏的旅程,有时候我们可能会陷入困境,面临挑战,甚至迷失方向,正是这些困境和挑战,促使我们不断自我反省,努力寻找出路,最终实现自我挽救,本文将围绕这一主题,探讨如何不断挽救自己,走出困境,迎接人生的曙...

大哥才艺横溢无止境,艺术魅力与卓越追求的卓越展现

大哥才艺横溢无止境,艺术魅力与卓越追求的卓越展现

在我们生活的世界中,总有一些人以其独特的才艺和不懈的努力,成为我们眼中的璀璨明星,他们如同夜空中的北斗,无论世事如何变迁,总能以其卓越的才华照亮我们的世界,我要讲述的便是这样一位人物——大哥,一个才艺不断的人。大哥从...

翼城县流浪汉最新名单公布

翼城县流浪汉最新名单公布

近年来,翼城县的流浪汉问题逐渐受到社会各界的关注,随着城市化进程的加速,一些边缘群体逐渐融入城市的每一个角落,其中流浪汉是值得关注的一部分,本文将围绕翼城县流浪汉名单最新消息展开,探讨这一问题背后的原因、现状以及应对...

揭秘犯罪真相,刑侦片独家报道,探寻神秘面纱下的真相

揭秘犯罪真相,刑侦片独家报道,探寻神秘面纱下的真相

在影视界,刑侦片一直以其独特的魅力吸引着观众的眼球,而“刑侦片独家报道”更是为我们揭示了那一个个隐藏在犯罪背后的真相,就让我们一起走进这个充满神秘与悬疑的世界。刑侦片的独特魅力刑侦片作为一种独特的电视剧类型,往往聚焦...

库里突发离场引关注热潮,意外伤病牵动人心

库里突发离场引关注热潮,意外伤病牵动人心

在篮球世界中,运动员的每一次表现都牵动着亿万球迷的心,而最近,一场令人瞩目的比赛后,NBA金州勇士队的当家球星斯蒂芬·库里突发离场,引发了广泛的关注和热议,究竟是什么原因导致库里突然离场?他的健康状况如何?这一切的问...

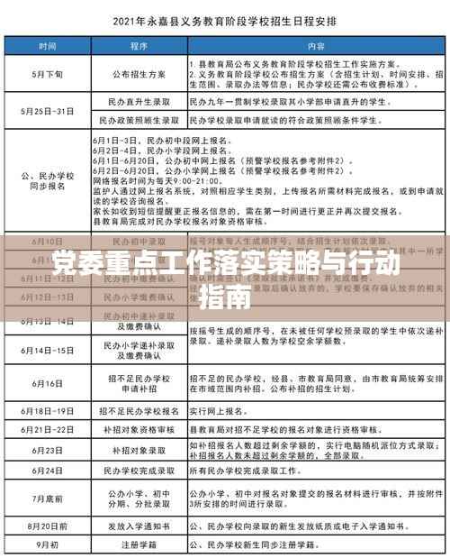
党委重点工作落实策略与行动指南

党委重点工作落实策略与行动指南

党委作为党的核心领导机构,承担着推动地区发展的重要职责,在当前时代背景下,落实党委的重点工作对于促进经济社会发展、保障民生福祉具有重要意义,本文将从以下几个方面探讨如何落实党委的重点工作。明确党委重点工作要明确党委的...

Top